IP 话机、SIP 话机与模拟话机有何不一样?
IP 话机、SIP 话机与模拟话机,这三种话机你是否经常听到?它们之间到底有哪些不同,又该如何挑选?今天就为大家详细梳理清楚。
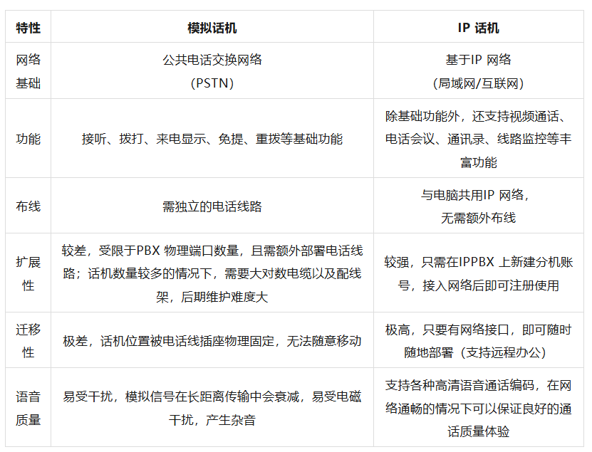
模拟话机是最传统、最常见的电话机,在日常生活中随处可见。它借助电话线(RJ11 接口)连接公共交换电话网络(PSTN),传输的是模拟语音信号。在 IP 话机尚未普及的年代,几乎所有家庭和办公室使用的都是这类话机。
IP 话机,从名称就能看出,它是依靠 IP 网络(互联网协议网络)实现通信的电话机。其通过网线(RJ45 接口)接入局域网或互联网,通话时语音会被转换成数字数据包,再通过 IP 网络完成传输。
而 SIP 话机属于 IP 话机的一个分支,特指基于 SIP 协议的 IP 话机。由于 SIP 协议目前是业界公认应用最广泛的标准协议,所以当下市场上的绝大多数 IP 话机都属于 SIP 话机,人们平时谈论的“IP 话机”,通常指的就是 SIP 话机。
SIP 话机的工作原理
SIP 是一种信令协议,核心作用是制定呼叫发起、管理和终止的相关规则。
我们可以把 SIP 比作快递单:它会告知快递员(网络)包裹(数据包)的寄送目的地,协调取件与送件地址(即 SIP 话机和 IPPBX),并负责管理发货或取消发货的流程(也就是呼叫的建立与断开),但 SIP 本身并不负责承载实际的“包裹”——语音或视频数据。
真正的语音、视频数据包,是通过另一种名为 RTP 协议(实时传输协议)单独传输的,该协议的核心功能就是保障内容传输的安全性和实时性。
正因为 SIP 话机采用了标准开放、互通性强的 SIP 协议,才成为了当前 IP 话机市场的绝对主流。
SIP 话机的主要类型
SIP 话机主要分为硬件、无线和软电话三种形态,适配不同的工作场景,可满足用户多样化的使用需求。
硬件 SIP 话机
外形与传统话机相近,配备实体按键和听筒,通过网线连接网络,通话稳定可靠,是办公室工位的标准配置。
无线 SIP 话机
依托 DECT 或 WIFI 技术实现连接,能让用户摆脱物理网线的限制,兼顾通话可靠性和移动便利性,适合仓库、医院、展厅等需要移动办公的场所。
软电话
是可安装在电脑或智能手机上的软件,能将设备变成虚拟话机,通过手机网络或 WIFI 连接,可随时随地拨打电话,非常适合远程办公和移动办公人群。
嵌入式 SIP 终端
比如 SIP 门禁、SIP 广播、SIP 对讲等终端,它们基于 SIP 协议,可与 IPPBX 无缝对接,常用于安防、园区等场景。
康优凯欣 IPPBX 兼容性极强,不仅支持亿联、方位、飞音、华为等主流国产品牌话机,还可实现 Cisco、Avaya、NEC 等国际品牌话机的利旧使用。
模拟话机、IP 话机该如何选择?

话机类型的选择,核心取决于你所选用的电话系统。
模拟话机主要用于传统电话交换机(程控交换机/PBX),需要单独部署电话线路,但整体方案的造价相对较低。
IP 话机则用于接入 IPPBX,只需接入网线连入网络即可完成注册使用,无需额外部署线路。此外,IPPBX 本身可配备 FXS 端口,也可通过对接模拟内线口语音网关,实现模拟话机的接入使用。
IP 话机与 IPPBX 的关系
IPPBX 是公司内部的“智能总机”:它是一台服务器(可以是硬件设备或软件),核心作用是管理所有分机号码、处理呼叫路由、控制通话功能(如转接、会议、语音信箱),并连接外部电话网络(运营商线路)。而 IP 话机是员工的“个人座机”:它是放在员工桌面上的终端设备,需要向 IPPBX注册一个分机号。当员工呼出时,IP 话机会向 IPPBX 发起请求,由 IPPBX 来负责建立连接。简单来说,IPPBX 是大脑和中枢神经系统,而 IP 话机是听指令行事的四肢和感官。 二者通过 IP 网络(局域网/互联网)连接,共同构成一套完整的企业内部语音通信系统。
- 上一篇: 什么是 E1 中继?企业必看
- 下一篇: 康优凯欣——政府软交换电话系统应用方案



